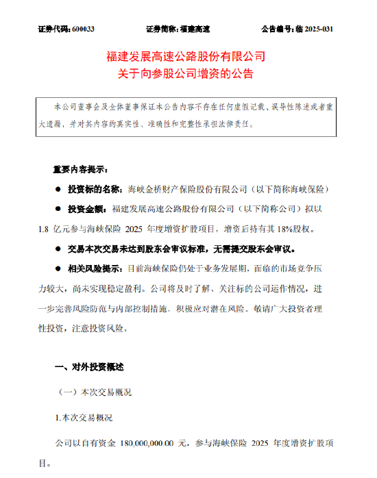
11月27日金融一线消息,福建发展高速公路股份有限公司11月26日发布公告称,拟以1.8亿元参与海峡保险2025年度增资扩股项目,增资后持有其18%股权。
中微董事长尹志尧,给半导体泼点冷水 | 海斌访谈
“龙虾”被封杀?Anthropic拟对第三方工具调用额外收费
华源证券给予药明康德"买入"评级:聚焦核心业务,2025年收入利润再创新高
酒价内参4月4日价格发布 终端总价回落多数单品价格回调
独家专访张雪机车天使投资人
视频|光大证券外包员工人均月薪约1.9万元仅为正式员工46%
科创板“转板第一股”*ST观典再遭监管重拳,因涉嫌信披违规违法被证监会立案调查
以色列称监测到伊朗发射的导弹 南部多地响起防空警报
发表评论
2025-11-27 18:59:42回复
2025-11-27 19:20:19回复