炒股就看金麒麟分析师研报,权威,专业,及时,全面,助您挖掘潜力主题机会!
来源:瑞恩资本RyanbenCapital

2025年6月25日,来自浙江杭州/江苏苏州的镁伽科技科技有限公司 MegaRobo Technologies Limited (以下简称“镁伽科技“)向港交所递交招股书,拟在香港主板挂牌上市。

镁伽科技招股书链接:
https://www1.hkexnews.hk/app/sehk/2025/107477/documents/sehk25062502038_c.pdf

主要业务
镁伽科技,成立于2016年,作为中国机器人技术应用领域领先的自主智能体提供商,致力于在智慧实验室与智能制造场景中为企业提升生产力并推动创新,依托机器人技术自动化与AI领域感知、构思及执行的专有技术,公司的多功能自主智能体擅长独立完成复杂任务,让人力得以解放并专注于实验室与制造场景中的高价值工作任务。
根据灼识咨询的资料,于2024年按智慧实验室场景产生的收入计,镁伽科技位居中国国内自主智能体供货商首位。截至2025年6月21日,镁伽科技的自主智能体在中国拥有最广泛的机器人应用场景覆盖。
镁伽科技的自主智能体已成功部署在行业头部客户,包括全球领先的生命科学公司,以及领先的工业制造商。公司的模块化自主智能体可轻松配置并规模化部署于不同场景。截至2024年12月31日,镁伽科技为超过880家客户提供服务,具备多元化的客户基础。对于2022年新获取的主要客户,其复购率达到74%,且该等客户的收入留存率达115%。
镁伽科技的收入主要来源于自主智能体及多智能体解决方案的销售。
智能实验室,公司提供的产品包括一套由先进软件系统驱动的自主智能体,主要包含六个关键智能体系列,即Auflo、CellVue、Seloris、AegisRex、Dismix 和Misa。这些智能体可独立运行或协同工作,提供灵活的配置方案以适应多样化的实验室环境。依托公司智能实验室操作系统Labillion与LibraX 的强大能力,公司的自主智能体及多智能体解决方案可满足各实验室领域广泛的实验需求。2024年9月,镁伽科技退出搭载多智能体解决方案的智慧实验室Megalaxy Lab 3.0,是前沿的多智能体解决方案,基于感知、构思及执行三大技术构建,融合多个由LibraX 与Labillion 驱动的自主智能体,在复杂实验环境中表现尤为高效,可将AI预测转化为实验规程,提升效率与准确性。
智能制造自主智能体,主要包括两大关键智能体系列,即Manavis 及Fabsil ,可独立或协同运作。依托公司的智能制造操作系统FusionTwinX ,公司的自主智能体及多智能体解决方案助力消费级集成电路及新能源领域精简缺陷检测、精准切割并良率最大化。

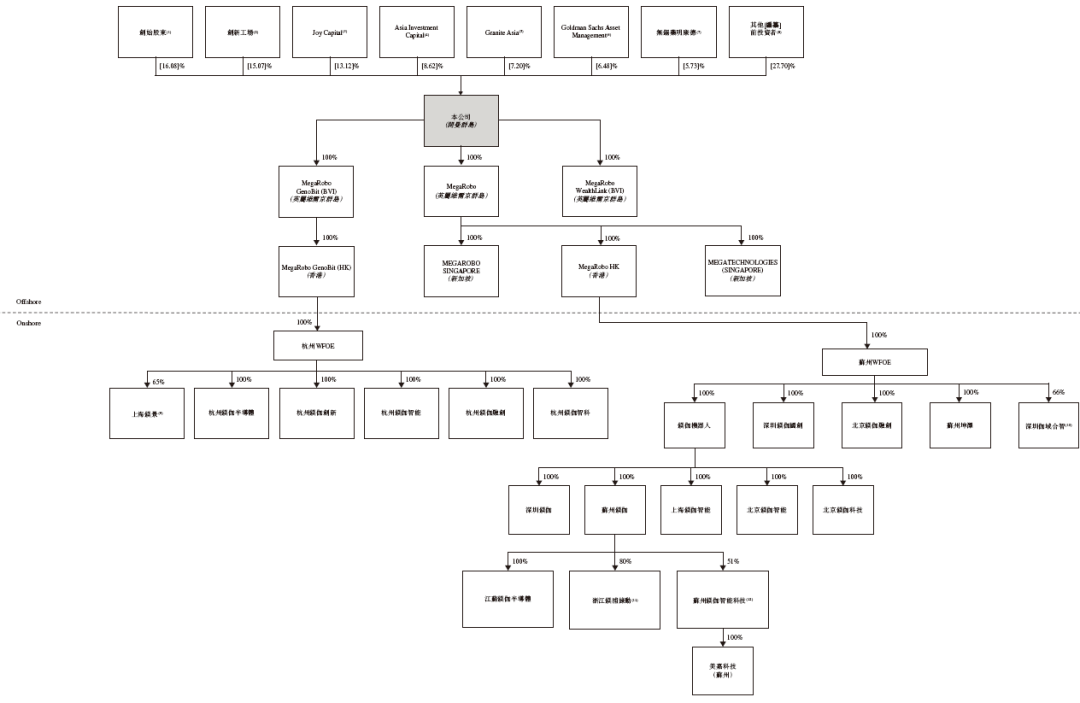
股东架构
招股书显示,镁伽科技在上市前的股东架构中,
黄瑜清先生、乔志新先生、张琰先生、于春涛先生、丁新宇先生为一致行动人,为单一最大股东集团,合计持股约16.08%。
其他股东包括创新工场、Joy Capital、Granite Asia、Goldman Sachs Asset Management、Future Capital等。


董事高管
镁伽科技董事会由7名董事组成,包括:
3名执行董事:
黄瑜清先生(董事会主席、首席执行官);
乔志新先生(高级副总裁兼首席运营);
张琰先生(高级副总裁);
1名非执行董事:
杨小龙先生(创新工场(香港)高级合伙人);
3名独立非执行董事:
Huang, Peter Xiaopei先生(世达国际律师事务所合伙人(退休));
董莉女士(时代天使(06699.HK)执行董事);
梅涛博士(智象未来主席兼首席执行官)。
除执行董事外,高管包括
刘晓钲女士(首席财务官、联席公司秘书);
公司业绩
财务数据显示,在过去的2022年、2023年和2024年,镁伽科技的营业收入分别为人民币4.55亿、6.63亿和9.30亿元,相应的净亏损分别为人民币7.59亿、7.42亿和7.80亿元,相应的经调整净亏损分别为人民币3.24亿、3.86亿和4.31亿元。


中介团队
镁伽科技是次IPO的的中介团队主要有:
摩根士丹利、华泰国际、德意志银行、建银国际为其联席保荐人;
毕马威为其审计师;
汉坤为其公司中国律师;
达维为其公司香港及美国律师;
通商为其券商中国律师师;
科律为其券商香港及美国律师;
浤博资本为其合规顾问;
灼识咨询为其行业顾问。



发表评论
2025-06-26 16:30:20回复
2025-06-26 21:59:19回复